ポイント
クレジットカードを不正利用されたら、速やかにカード会社へ連絡しましょう。カード規約に基づいて補償を受けられる場合があります。
本記事では、クレジットカードを不正利用された場合の補償や、不正利用の予防策・対処法などを弁護士が解説します。
クレジットカードの不正利用のよくある手口
クレジットカードの不正利用は、さまざまな手口によって行われています。よく見られる主な手口は、以下のとおりです。
- カード番号や暗証番号などの盗み見
- フィッシングサイト
- スキミング
- 不正アクセス(ハッキングなど)
カード番号や暗証番号などの盗み見
クレジットカードの券面に記載されたカード番号やセキュリティコード、カードの利用時に入力した暗証番号を盗み見ることは、不正利用の最も古典的な手口の一つです。
利用者としては、クレジットカードの情報を他人に見られないように十分注意する必要があります。
フィッシングサイト
「フィッシングサイト」とは、実在のサービスや企業を装って閲覧者を騙し、クレジットカードの情報などを入力させて盗むウェブサイトです。
携帯電話のSMSやメールなどによって見知らぬURLが送られてきたら、それはフィッシングサイトである可能性が高いです。カード番号・セキュリティコード・暗証番号などを入力すると、その情報が盗まれてクレジットカードが不正利用されてしまいます。
スキミング
「スキミング」とは、特殊な端末(スキマー)を用いて、クレジットカードの磁気ストライプに記録された情報を読み取って盗む手口です。
近年広く普及しているICチップ型のクレジットカードであれば、スキミングの被害に遭うリスクは小さいと考えられます。
一方、磁気ストライプのクレジットカードを使用している場合は、スキミングを警戒しなければなりません。不要なカードは持ち歩かず、持っているカードもできる限り他人の前で出さないようにしましょう。
不正アクセス(ハッキングなど)
ECサイトで商品やサービスを購入する際に登録したクレジットカードの情報が、事業者のサーバーに対するハッキングなどの不正アクセスによって流出してしまうケースもあります。
ハッキングなどについては、利用者側で対策することはできないので、事業者側において十分なセキュリティ対策を講じることが求められます。
(目次へ戻る)
クレジットカードを不正利用されたら、補償される?
クレジットカードを不正利用された場合、一定の条件を満たせば、カード会社の規約に基づいて補償を受けられる場合があります。
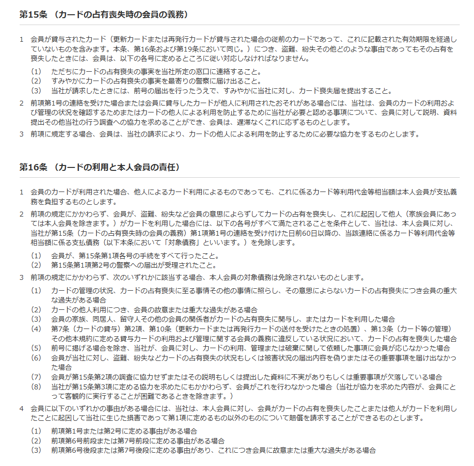
不正利用について補償を受けるための条件|MUFGカード規約を例に解説
出典)三菱UFJニコス「MUFGカード個人会員規約 第15条・第16条」
MUFGカード個人会員規約第16条第1項では、不正利用に係る利用代金は原則として利用者(会員)の負担としています。
その一方で、会員の意思によらずしてカードの占有を喪失した場合の不正利用については、60日以内にカード会社に連絡することなどを条件として、利用代金の支払義務を免除するものとしています(同条第2項)。
ただし、会員に故意または重大な過失がある場合や、カード会社の調査に協力しなかった場合などには、利用代金の支払義務が免除されません(同条3項)。
出典)三菱UFJニコス「MUFGカード個人会員規約 第18条~第20条」
クレジットカードに関する情報を盗用された場合については、カードの占有を喪失した場合とは異なるルールが定められています。
カード情報(=会員氏名・カード番号・有効期限・セキュリティコードなど)を盗用された場合は、会員は原則として利用代金の支払義務を負いません(規約第18条第1項)。
ただし、会員に故意または重大な過失がある場合や、カード会社の調査に協力しなかった場合などには、会員が利用代金の支払義務を負担します(同条2項)。
暗証番号が盗用された場合や、クレジットカード本人認証サービスが不正利用された場合には、会員が原則として利用代金の支払義務を負います(規約第19条第1項、第20条第1項)。
ただし、会員が善良なる管理者の注意をもって、暗証番号やクレジットカード本人認証サービスのID・パスワードの管理等を行っていたときは、利用代金の支払義務が免除されます(規約第19条第2項、第20条第2項)。
補償の条件はカード会社によって異なる|規約を確認して速やかに対応を
上記のルールはあくまでも、MUFGカードに限ったものです。不正利用に関する補償の条件は、カード会社によって異なります。
クレジットカードが不正利用されていることに気づいたら、すぐにカード会社の規約を確認して、補償の対象となるかどうかを確認しましょう。
クレジットカードの不正利用を防ぐための対策
クレジットカードの不正利用を防ぐためには、普段から対策を講じておくことが望ましいです。たとえば、以下のような対策が考えられます。
- クレジットカードの利用通知を設定する
- 利用明細を定期的に確認する
- 見知らぬサイトにクレジットカード情報を入力しない
- ナンバーレスカードを利用する
クレジットカードの利用通知を設定する
クレジットカードのアプリやウェブサイトから設定を行うと、カード利用時に利用額などをメール等で通知してもらえます。
通知設定をしておけば、身に覚えがない利用が行われた際に、すぐに気づける可能性が高くなります。
利用明細を定期的に確認する
クレジットカードの利用明細は、定期的に確認するように習慣づけましょう。そうすれば、身に覚えがない不正利用に気づきやすくなります。
カード会社の規約では、不正利用から60日が経過すると補償を受けられないと定めているケースが多いです。少なくとも月に1回程度は利用明細を確認すれば、期限の経過によって補償を受けられなくなる事態は防げます。
見知らぬサイトにクレジットカード情報を入力しない
フィッシングサイトをきっかけとする不正利用を防ぐには、見知らぬサイトにクレジットカード情報を入力しないことが大切です。特に、突然届いたSMSやメールに記載されたURLは、絶対に開かないようにしてください。
また最近では、有名な企業のウェブサイト(ECサイト・クレジットカード・銀行など)に外見をよく似せたフィッシングサイトが横行しています。
ぱっと見て「知っている企業だ」と思っても、実はフィッシングサイトだったというケースが少なくないので十分ご注意ください。
ナンバーレスカードを利用する
「ナンバーレスカード」とは、券面にカード番号やセキュリティコードが印字されていないクレジットカードです。
券面からカード情報を読み取れないので、一般的なクレジットカードよりもセキュリティに優れています。
できる限り不正利用のリスクを避けたいなら、ナンバーレスカードへの切り替えを検討してみましょう。
(目次へ戻る)
クレジットカードを不正利用された場合は、すぐにカード会社へ連絡を
クレジットカードを不正利用されたら、すぐにカード会社へ連絡することが大切です。迅速に連絡すれば、利用代金の支払いを免除してもらえる可能性が高まります。
普段から対策を行い、利用明細を定期的に確認するようにしつつ、不正利用に気づいたら直ちにカード会社へ連絡しましょう。
ゆら総合法律事務所代表弁護士。西村あさひ法律事務所・外資系金融機関法務部を経て現職。企業法務・ベンチャー支援・不動産・金融法務・相続などを得意とする。その他、一般民事から企業法務まで幅広く取り扱う。各種webメディアにおける法律関連記事の執筆にも注力している。










